查看: 99|回复: 2
收起左侧

[讨论] win文件夹里面的文件排序,排序方式,分组依据之间是什么关系呀?

[复制链接]
xghjf000
发表于 7 小时前 | 显示全部楼层 |阅读模式
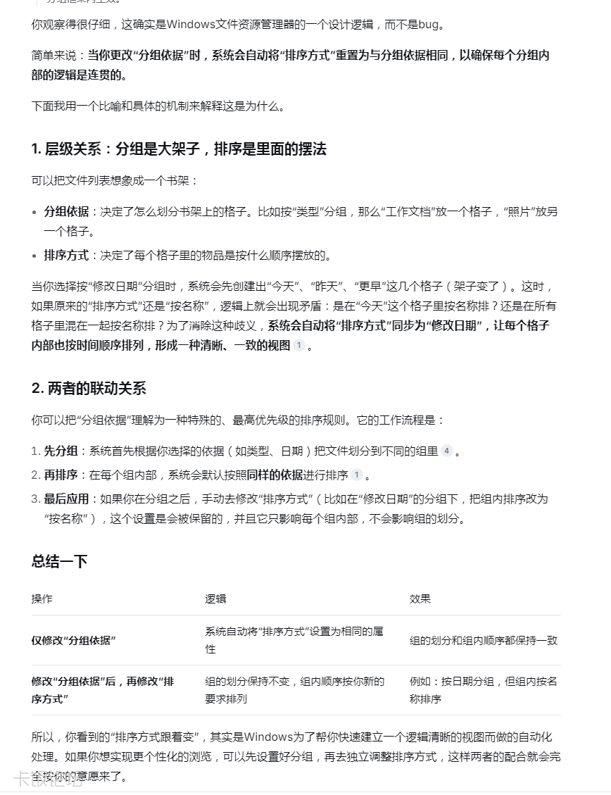
win文件夹里面的文件排序,排序方式,分组依据之间是什么关系呀?

我搞迷糊了,调整分组依据,排序方式会改变,这2个是什么关联关系?
闻雷
发表于 6 小时前 | 显示全部楼层
问AI更快得到答案
QQ图片20260324111738.png
xghjf000
 楼主| 发表于 5 小时前 | 显示全部楼层
闻雷 发表于 2026-3-24 11:18
问AI更快得到答案

感谢,解惑了!
您需要登录后才可以回帖 登录 | 快速注册

本版积分规则

手机版|杀毒软件|软件论坛| 卡饭论坛

Copyright © KaFan  KaFan.cn All Rights Reserved.

Powered by Discuz! X3.4( 沪ICP备2020031077号-2 ) GMT+8, 2026-3-24 17:29 , Processed in 0.083897 second(s), 4 queries , Redis On.

卡饭网所发布的一切软件、样本、工具、文章等仅限用于学习和研究,不得将上述内容用于商业或者其他非法用途,否则产生的一切后果自负,本站信息来自网络,版权争议问题与本站无关,您必须在下载后的24小时之内从您的电脑中彻底删除上述信息,如有问题请通过邮件与我们联系。

快速回复 客服 返回顶部 返回列表